固定資産税・都市計画税 納税通知書および課税明細書の見方について
更新日:2026年4月1日
令和3年9月1日に施行された「地方公共団体システム標準化に関する法律」に基づき、全国で固定資産税・都市計画税納税通知書および課税明細書の様式が変更となります。
香取市においても、令和8年度より標準仕様に移行しました。このシステム標準化により、サイズや文字の大きさ、各項目の記載位置などが変更されています。
このことから、以下のとおり、システム標準化後の固定資産税・都市計画税 納税通知書および課税明細書の見方について作成いたしました。
納税通知書の見方





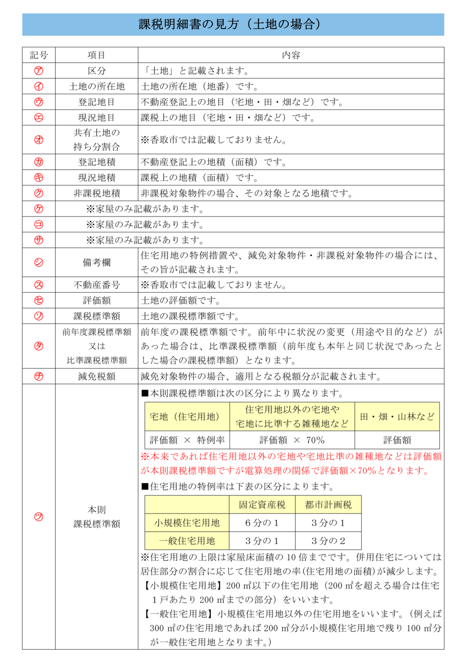
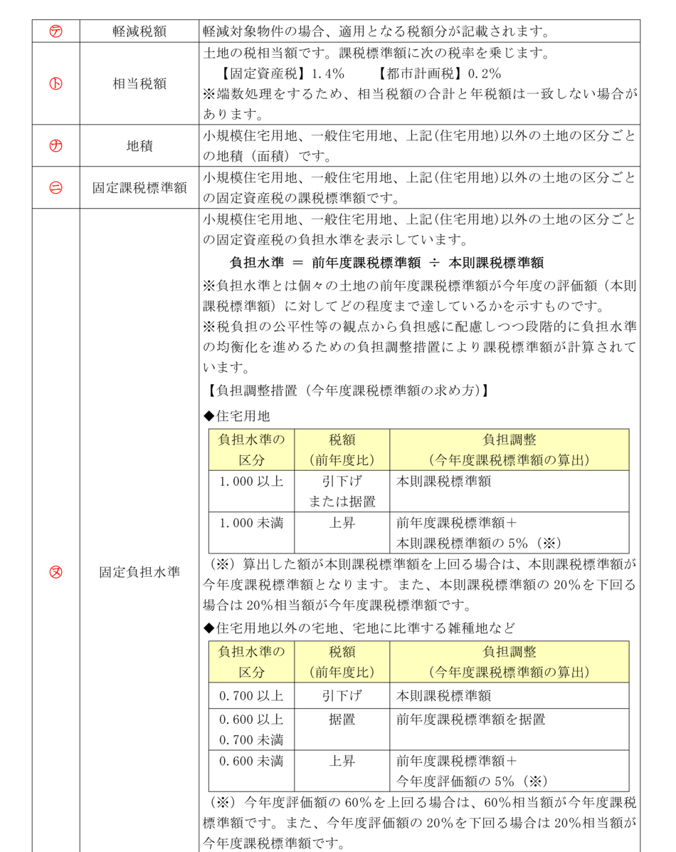
課税明細書の見方







PDF形式のファイルを開くには、Adobe Acrobat Reader が必要です。お持ちでない方は、Adobe社から無償でダウンロードできます。
![]()
このページの作成担当
税務課 資産税班
〒287-8501 千葉県香取市佐原ロ2127番地 (市役所1階)
電話:0478-50-1223
ファクス:0478-52-4566
本文ここまで

